Skip to content Skip to sidebar Skip to footer

Salesforce Service Cloud Architecture Diagram

Service Cloud Data Model Salesforce Architects

Service Cloud Data Model Salesforce Architects

Salesforce service cloud architecture diagram. Because the page is already compiled into instructions the application. Salesforce delivers a highly customized experience to the customers employees and partners of an organization. Salesforce Platform Marketing and Commerce.

Introducing Salesforce Diagrams. Is there any tool available for drawing architecture diagram for salesforce projects. Ask about Salesforce products pricing implementation or anything else.

The architecture diagram below shows the process flow when a non-developer user requests a Visualforce page. Salesforce Diagrams Reference Architectures December 28 2020 December 28 2020 Leave a Comment 1MinuteTip Looking for some inspiration on how to present. This data model or entity relationship diagram ERD includes Accounts Contacts Opportunities Leads Campaigns and other related objects provided with Sales Cloud.

Diagrams are an essential tool used by architects to align stakeholders on their vision and help delivery teams understand the details of an implementation. They are launching an initiative called Well Architected and last year they developed some architecture diagram standards called Salesforce Diagrams. Well put you on the right path.

Learn how architecture diagrams help you create connected customer experiences. What originally began as a customer relationship management CRM system has evolved into a software-as-a-service SaaS and platform-as-a-service PaaS system. Guidance for creating the right diagram for the right purpose.

In the multilayer salesforce architecture the users are at the topmost layer. The Salesforce Platform is a modern Platform as a Service PaaS thats built for cloud computing with multitenancy inherent in its design. How to Build Salesforce Diagrams.

Well put you on the right path. The Salesforce platform is the establishment of their administrations.

Salesforce Service Cloud Overview

Salesforce Service Cloud Overview

Guide To Understanding Salesforce Architecture Kantaloupe

Guide To Understanding Salesforce Architecture Kantaloupe

Create An Architecture Diagram Unit Salesforce Trailhead

Create An Architecture Diagram Unit Salesforce Trailhead

Simplifying Salesforce Architectural Diagrams Cloud Architecture

Simplifying Salesforce Architectural Diagrams Cloud Architecture

Template For Documenting Your Salesforce System Landscape Salesforce Cloud Data Data Architecture

Template For Documenting Your Salesforce System Landscape Salesforce Cloud Data Data Architecture

Understand The Salesforce Architecture Unit Salesforce Trailhead

Understand The Salesforce Architecture Unit Salesforce Trailhead

Customer 360 Guide For Retail

Customer 360 Guide For Retail

Implementing Marketing Cloud With Multiple Salesforce Orgs Part 2 By Salesforce Architects Salesforce Architects Medium

Implementing Marketing Cloud With Multiple Salesforce Orgs Part 2 By Salesforce Architects Salesforce Architects Medium

Salesforce Centric System Architecture Diagrams

Salesforce Centric System Architecture Diagrams

Template For Documenting Your Salesforce System Landscape Salesforce Cloud Data Data Architecture

Template For Documenting Your Salesforce System Landscape Salesforce Cloud Data Data Architecture

The Ultimate Guide To Every Salesforce Product In 2022 Infographic Salesforce Ben

The Ultimate Guide To Every Salesforce Product In 2022 Infographic Salesforce Ben

Design Salesforce Architects

Design Salesforce Architects

Design Salesforce Architects

Design Salesforce Architects

Salesforce Marketing Cloud Is Especially Effective Salesforce Marketing Cloud Ecosystem Transparent Png 4135x2647 Free Download On Nicepng

Salesforce Marketing Cloud Is Especially Effective Salesforce Marketing Cloud Ecosystem Transparent Png 4135x2647 Free Download On Nicepng

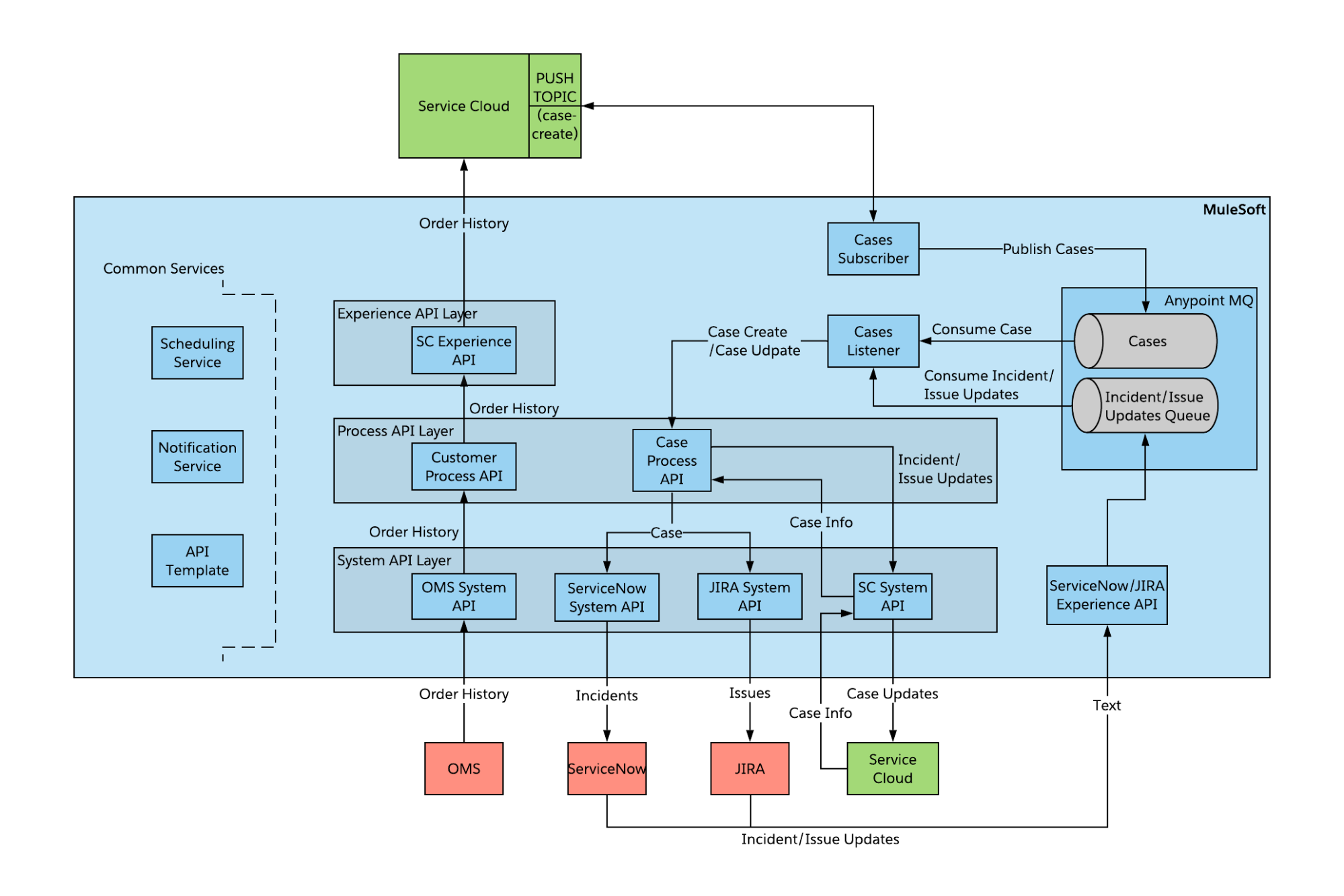
Mulesoft Accelerator For Salesforce Service Cloud Use Case 1 Order History

Mulesoft Accelerator For Salesforce Service Cloud Use Case 1 Order History

Connecting Aws And Salesforce Enables Enterprises To Do More With Customer Data Aws Partner Network Apn Blog

Connecting Aws And Salesforce Enables Enterprises To Do More With Customer Data Aws Partner Network Apn Blog

Reference Architecture Cloud Mdm For Salesforce

Reference Architecture Cloud Mdm For Salesforce

Salesforce Analytics Cloud Overview Audit9 Cloud Architects

Salesforce Analytics Cloud Overview Audit9 Cloud Architects

Salesforce Architecture

Salesforce Architecture

Introducing Anypoint Connector For Salesforce Commerce Cloud Mulesoft Blog

Introducing Anypoint Connector For Salesforce Commerce Cloud Mulesoft Blog

Salesforce Iot Cloud Benefits And Limitations

Salesforce Iot Cloud Benefits And Limitations

Customer 360 Guide For Retail

Customer 360 Guide For Retail

Salesforce Architecture Javatpoint

Salesforce Architecture Javatpoint

3

3

Salesforce Tutorial What Is Introduction And Architecture

Salesforce Tutorial What Is Introduction And Architecture

A Full Stack Dev S First Impressions Of The Salesforce Platform Part 1 Dzone Integration

A Full Stack Dev S First Impressions Of The Salesforce Platform Part 1 Dzone Integration

Exploring Salesforce Architecture With Example Dataflair

Exploring Salesforce Architecture With Example Dataflair

Salesforce Architecture Salesforce Tutorial Intellipaat

Salesforce Architecture Salesforce Tutorial Intellipaat

Salesforce Diagrams Apex Hours

Salesforce Diagrams Apex Hours

Sales Cloud Data Model Salesforce Architects

Sales Cloud Data Model Salesforce Architects

Fitting Salesforce Into Existing It Landscape

Fitting Salesforce Into Existing It Landscape

The Salesforce Capability Map Cloud Architecture

The Salesforce Capability Map Cloud Architecture

Design Salesforce Architects

Design Salesforce Architects

Salesforce Education Data Architecture Eda Creation Technology

Salesforce Education Data Architecture Eda Creation Technology

Marketing Cross Cloud Architecture

Marketing Cross Cloud Architecture

Sigmaerp365 Sigma Erp Cloud One Stop Complete Business Solution

Sigmaerp365 Sigma Erp Cloud One Stop Complete Business Solution

Service Cloud Voice Routing Technical Deep Dive Unofficialsf

Service Cloud Voice Routing Technical Deep Dive Unofficialsf

Salesforce Solutions Architect What Do They Do Anyway

Salesforce Solutions Architect What Do They Do Anyway

Adm201 Consoles Explorations Into Salesforce

Adm201 Consoles Explorations Into Salesforce

New Data Models On Architect Salesforce Com Salesforce Architects

New Data Models On Architect Salesforce Com Salesforce Architects

Template For Documenting Your Salesforce System Landscape Salesforce Cloud Data Data Architecture

Template For Documenting Your Salesforce System Landscape Salesforce Cloud Data Data Architecture

Salesforce Identity Architecture Audit9 Cloud Architects

Salesforce Identity Architecture Audit9 Cloud Architects

Salesforce Service Cloud All You Need To Know Edureka

Salesforce Service Cloud All You Need To Know Edureka

Salesforce Architecture Javatpoint

Salesforce Architecture Javatpoint

Salesforce Marketing Cloud Architecture Salesforce Stack Exchange

Salesforce Marketing Cloud Architecture Salesforce Stack Exchange

Design Salesforce Architects

Design Salesforce Architects

Copado Architecture Overview Provar

Copado Architecture Overview Provar

Which Objects Are In The Salesforce Sales Cloud And Service Cloud Youtube

Which Objects Are In The Salesforce Sales Cloud And Service Cloud Youtube

3

3

The architecture diagram below shows the process flow when a non-developer user requests a Visualforce page.

The below diagram shows the architectural view of the salesforce. Create it as early as possible to make sure that all your integrations are fully thought out. Salesforce Platform Marketing and Commerce. The below diagram shows the architectural view of the salesforce. Or check out our Pricing and Packaging Guide to learn more. Guidance for creating the right diagram for the right purpose. The architecture diagram provides a visual overview of whats included in the implementation. This data model or entity relationship diagram ERD includes Accounts Contacts Opportunities Leads Campaigns and other related objects provided with Sales Cloud. Our highly trained reps are standing by ready to help.


Such a platform is used to customize standard. Learn how architecture diagrams help you create connected customer experiences. This data model or entity relationship diagram ERD includes Cases Solutions Entitlements and other related objects for customer support provided with Service Cloud. The Salesforce Platform is a modern Platform as a Service PaaS thats built for cloud computing with multitenancy inherent in its design. Salesforce delivers a highly customized experience to the customers employees and partners of an organization. In the multilayer salesforce architecture the users are at the topmost layer. New addition to an Architects toolset.

1 comment for "Salesforce Service Cloud Architecture Diagram"

  1. Great explanation of the Salesforce Service Cloud architecture diagram! It really helps in understanding how a CRM system streamlines customer service processes and improves efficiency.

    ReplyDelete